James Polymers 45 Years
AMES OLYMERS MANUFACTURING CORPORATION
Best Logo TQCSI 9001 TQCSI 14001 CGMP
James Polymers
AMES OLYMERS MANUFACTURING CORPORATION
Inclined Overlay

OVERVIEW PROCESS

Company Business Overview Process

At James Polymers Manufacturing Corporation, our business process is designed to ensure efficiency, quality, and client satisfaction at every stage. From initial consultation to final delivery, we follow a structured approach that promotes transparency and results-driven action.

Plastic Injection Process

Plastic injection molding involves melting plastic pellets and injecting them into a mold cavity to form precise and durable parts. It's ideal for high-volume production of consistent plastic components.
The image below illustrates our plastic injection processing diagram.

Process Image

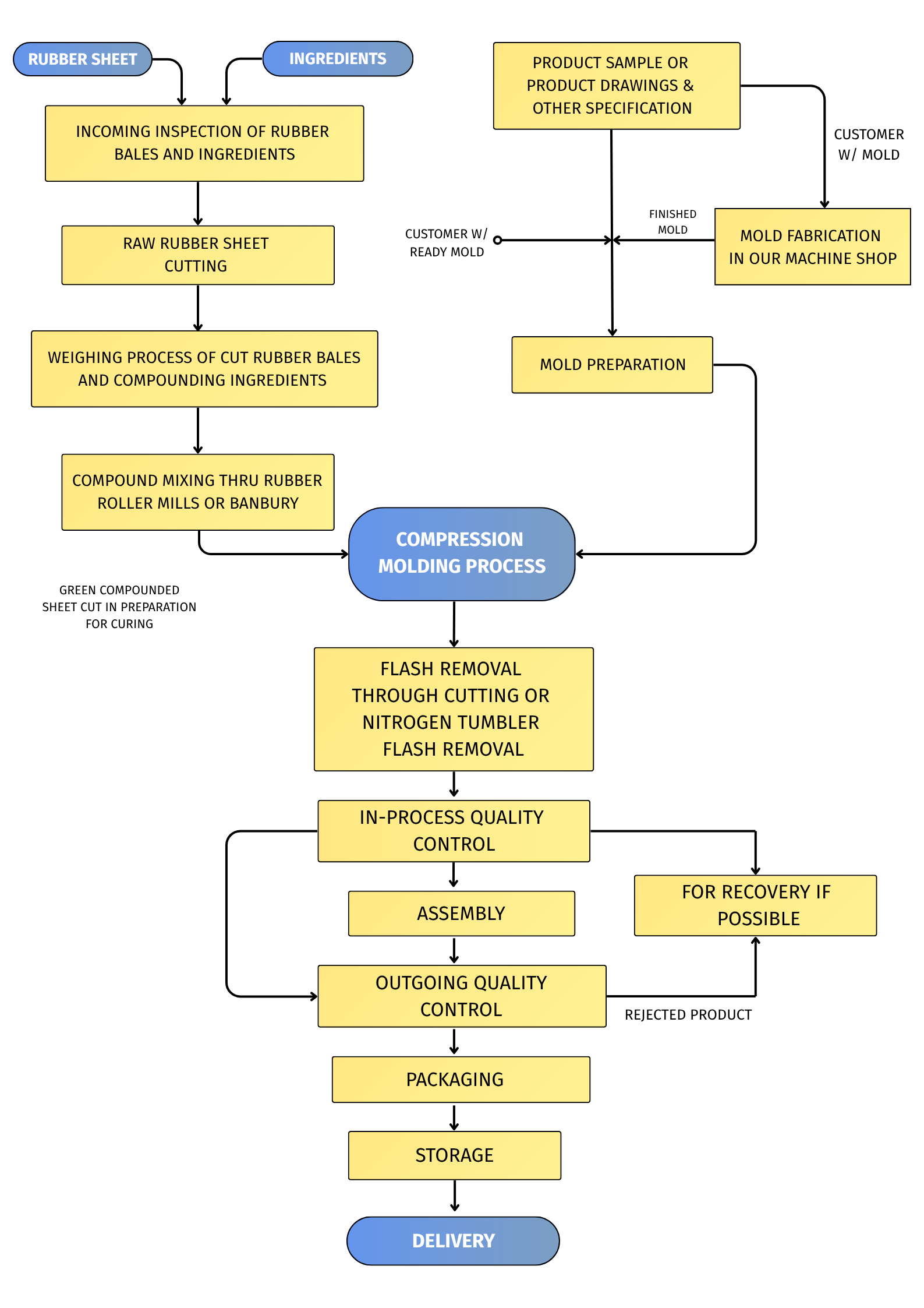
Rubber Molding Process

Rubber molding involves shaping rubber material by applying heat and pressure within a mold cavity to produce flexible, resilient parts. It is commonly used for manufacturing seals, gaskets, and custom rubber components with excellent durability and performance. The image below illustrates our rubber molding processing diagram.

Process Image